Free. Open-source. Cross-platform. A next-generation study application built for learners, by learners.
Mnemo is a fully modular, cross-platform learning platform powered by Avalonia 11 and .NET 9.
It combines flashcards, notes, mindmaps, learning paths, games, and more, all in one place.
No subscriptions. No ads. No tracking. Ever.
We’ve built Mnemo to be:
- Extensible – Every feature is built with modularity in mind.
- Customizable – Theme & language system with full localization support. Adjust everything from fonts, colors, font size, etc.
- Cross-platform – Windows, macOS, and Linux
- Accessible – Support features designed for inclusivity
|
Overview |
Unit View |
|
Notes Editor |
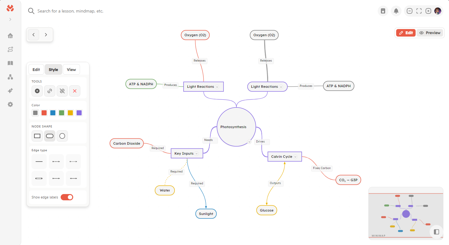
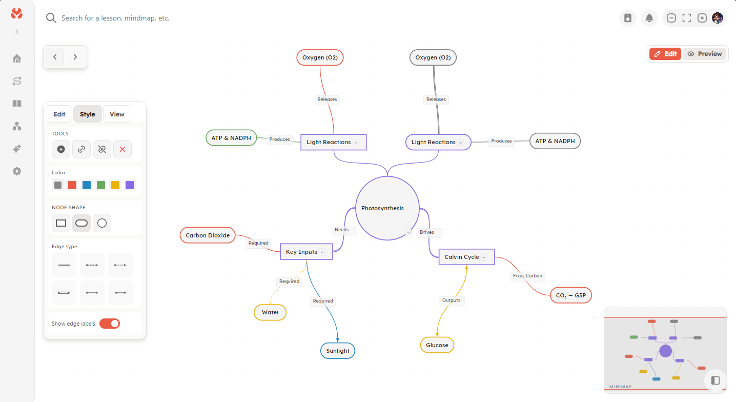
Mindmap |
Mnemo is under active development and not yet feature-complete.
What works today:
- Core application shell and navigation
- Learning paths and units
- Notes and content ingestion
- Local AI chat (offline)
- Theming, settings, and localization infrastructure
- AI-Powered Text Generation: Local LLM support via LLamaSharp with CUDA acceleration
- Knowledge Management: Vector-based RAG (Retrieval-Augmented Generation) with semantic search and embeddings
- Learning Paths: AI-generated personalized learning paths from your knowledge base
- Rich Text: Markdown support with custom LaTeX rendering for mathematical expressions
- Modular Architecture: Extensible module system with auto-discovery
- Theming: Customizable themes
- Localization: Multi-language support infrastructure
- Modules:
- Overview: Dashboard and welcome screen
- Notes: Rich text note-taking with block-based editor
- Chat: AI-powered conversational interface
- Mindmap: Visual knowledge mapping
- Path: Learning path creation and management
- Settings: Comprehensive application configuration
Note: Many features are under active development and may be incomplete or disabled in current builds.
- Flashcards with spaced repetition algorithms (Anki, Quizlet...)
- Text notes and organization tools
- Mindmaps to visualize concepts
- Learning paths structured ways to learn
- Games powered by the same engine as Stardew Valley known as Monogame
- Explore a place to download games, extensions, themes, languages etc.
- Progress analytics track your study progress
- Extension development create fully integrated extensions
- Read Aloud, Audio Review, AI-generated video lessons (done locally)
Mnemo follows a clean 3-layer architecture:
- Mnemo.Core: Interfaces, models, and contracts (zero dependencies)
- Mnemo.Infrastructure: Service implementations (AI, storage, knowledge management)
- Mnemo.UI: Avalonia-based user interface and presentation layer
MnemoApp/
├── Mnemo.Core/ # Core interfaces and models
│ ├── Models/ # Data models
│ └── Services/ # Service interfaces
├── Mnemo.Infrastructure/ # Service implementations
│ └── Services/ # AI, storage, knowledge services
└── Mnemo.UI/ # User interface
├── Components/ # Reusable UI components
├── Modules/ # Feature modules
├── Services/ # UI-specific services
└── Themes/ # UI themes and styles
- .NET 9.0: Modern C# runtime
- Avalonia UI 11.3.6: Cross-platform UI framework
- LLama.cpp: Local LLM inference
- ONNX Runtime: Embedding model inference
- SQLite: Local data and vector storage
- Markdig: Markdown processing
- CommunityToolkit.Mvvm: MVVM framework
- Custom Tools: Using tons of custom implementations and systems
- .NET 9.0 SDK
- Windows, Linux, or macOS
- For CUDA acceleration (optional): NVIDIA GPU with CUDA 12.x support
# Build the solution
dotnet build MnemoApp.sln
# Run the application
cd Mnemo.UI
dotnet runPre-built releases will be available soon. For now, build from source using the instructions above.
See coding-standard.md for detailed coding standards and architecture guidelines.
- MVVM Pattern: ViewModels contain logic, Views are declarative
- Dependency Injection: All services registered via DI container
- Async/Await: All I/O operations are asynchronous
- Modular Design: Features implemented as auto-discovering modules
- Interface-Based: Services defined by interfaces for testability
Mnemo prioritizes local-first AI for privacy, offline use, and long-term sustainability.
Contributions are welcome! Please read the coding standards before submitting pull requests.
If you're new to the project, look for issues labeled good first issue.
This project is licensed under the MIT License - see the LICENSE file for details.
"Education is not the learning of facts, but the training of the mind to think."
— Albert Einstein




